您的浏览器版本过低,为保证更佳的浏览体验,请点击更新高版本浏览器

以后再说X
NEWS

新闻中心

新闻中心

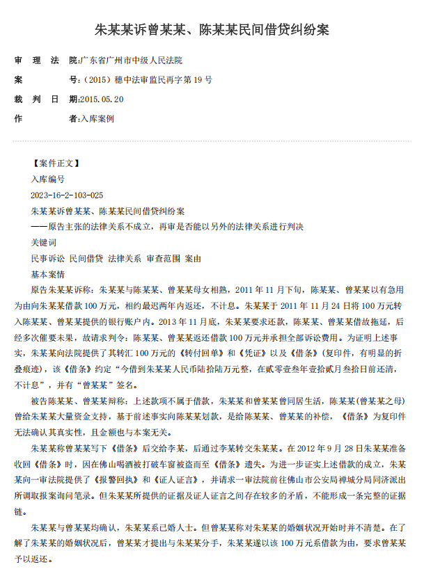
100 万转账引发连环诉讼!二审改判又被再审撤销,关键在这一点

作者:杨景明律师 发布时间:2026-01-12 17:36:15点击:10

    一笔 100 万元的转账,一场牵扯多年的法律纠纷,从一审驳回诉求,到二审戏剧性改判,再到再审回归原判。这起看似普通的财产纠纷案件,背后藏着民事诉讼中至关重要的原则,看懂它能帮你理清很多维权误区。

纠纷缘起:百万转账究竟是借款还是补偿?

    故事的开端并不复杂,双方原本相识且关系密切。一方称,2011 年 11 月,对方以有急用为由借款 100 万元,约定最迟两年内无息返还。到期后多次催要无果,无奈之下只能起诉,要求返还借款并承担诉讼费用。

    为了证明自己的主张,原告提供了 100 万元的转账凭证,还有一张借条复印件 —— 但问题也随之而来:借条金额与转账的 100 万元不一致,且复印件有明显折叠痕迹,对方还不认可其真实性。原告解释,借条原件通过他人转交,后来因车窗被砸被盗,还提供了报警回执和证人证言,但这些证据之间存在不少矛盾,没能形成完整的证据链。

    而被告方的说法完全不同:这笔钱根本不是借款。双方曾有特殊同居关系,被告一方还曾给过原告大量资金支持,这 100 万元是原告给出的补偿,而非借款。更关键的是,原告当时处于已婚状态,被告后来得知婚姻情况后提出分手,之后原告才突然以借款为由要求返还。

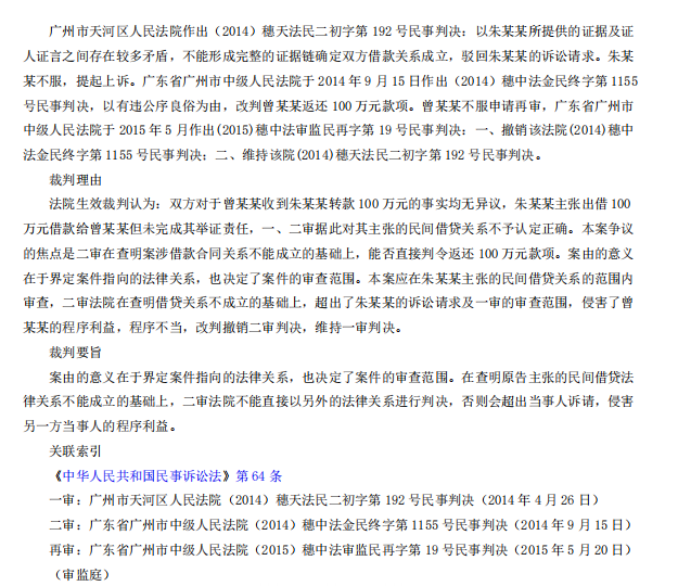
一审判决:证据不足,借贷关系不成立

    原告不服一审判决,提起上诉。二审法院审理时,关注到了 “原告已婚却与被告有同居关系” 这一事实。从社会道德和公序良俗的角度出发,二审法院认为原告的转账行为不应被支持,于是作出改判,要求被告返还 100 万元。

    这个结果让原告看到了希望,但在法律程序上,这场改判却引发了更大的争议。因为原告自始至终主张的都是 “民间借贷”,所有举证和辩论都围绕借款关系展开,而二审法院却在认定借贷关系不成立后,突然以 “公序良俗” 为由判决,完全超出了原告的诉讼请求范围。

    被告一方更是措手不及 —— 他们一直针对 “民间借贷” 进行抗辩和举证,根本没有准备过与 “公序良俗” 相关的证据和辩论思路,自身的程序利益受到了侵害。

再审纠错:回归程序正义,维持一审原判

    被告对二审判决不服,申请再审。再审法院的审理,直指案件的核心问题:案由界定了案件的法律关系和审查范围,法院不能超出当事人的诉请进行判决。

    再审法院明确指出,原告主张的是民间借贷关系,一、二审法院都已认定该关系不成立,这一点并无错误。但二审法院在未向原告释明是否变更诉讼请求的情况下,擅自以其他法律关系改判,既超出了原告的诉求,也超出了一审的审查范围,违背了民事诉讼的处分原则 —— 当事人有权自主决定诉讼请求,法院不能越俎代庖。

    最终,再审法院撤销了二审判决,维持了一审原判,让案件回归到程序正义的轨道上。

维权要懂这两个关键原则

    这起案件的一波三折,给大家带来了重要的法律启示:

    举证是维权的核心:主张民间借贷关系,不仅要证明资金流转,还需要提供借条原件等关键证据,形成完整的证据链。证据存在瑕疵或矛盾,很可能导致诉求无法得到支持。

    程序正义不可忽视:法院审理案件的范围,不能超出当事人的诉讼请求。如果法院发现可能存在其他法律关系,应当告知当事人,由当事人决定是否变更诉求,而不是直接越权判决。这既是保护双方的程序利益,也是司法公正的重要体现。


在线客服
联系方式

热线电话

13930322268

上班时间

周一到周五

公司电话

13930322268

二维码
线