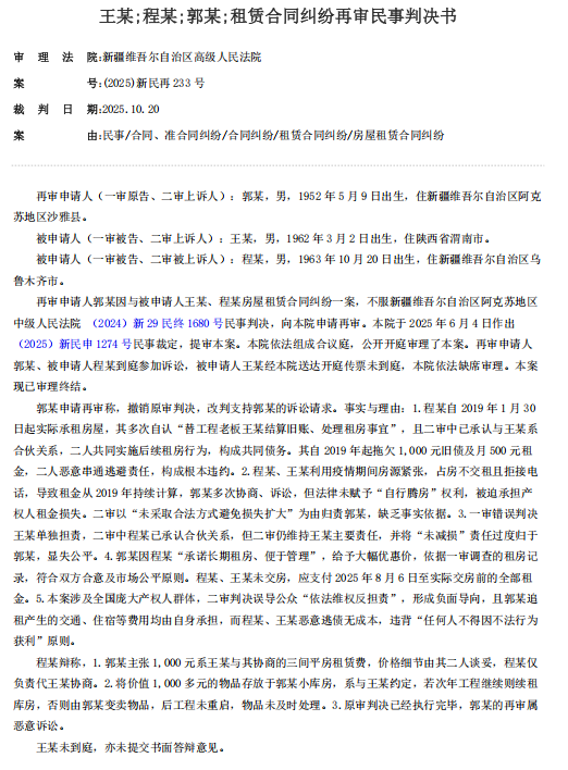
高院再审明确!租客占房不交租,租金不是算到腾房日?这个期限才关键
在房屋租赁纠纷中,租客占用房屋却拒不支付租金,出租人维权时租金该算到哪一天?这是很多房东都会遇到的棘手问题。近日新疆高院的一则再审判决,给出了明确答案,打破了 “租金算至实际腾房日” 的常规认知。

一、案件核心争议:租金该算到哪一天?

租客因工程需要租赁房屋,后期将物品存放在出租人的库房内,既不支付租金,也无法取得联系。出租人多次索要无果后起诉,要求租客支付从占用房屋至今的全部租金,这起纠纷的核心争议点集中在租金计算截止日:
1.一审法院认为,租金应计算至租客实际腾房之日,支持了出租人要求支付全部租金的诉求;
2.二审法院调整为租金计算至出租人知道租客违约之日后一年,仅支持部分租金;
3.再审法院最终判定,租金应计算至出租人知道租客违约后,合理准备诉讼所需时间届满之日,本案中这一合理期限被认定为一个月。




二、关键法律依据:房东有 “减损义务”

新疆高院的判决依据来自《民法典》第 591 条,该条款明确规定,当事人一方违约后,对方应当采取适当措施防止损失的扩大;没有采取适当措施致使损失扩大的,不得就扩大的损失请求赔偿。
这里的 “适当措施” 并非要求房东冒险进行私力救济,比如擅自清理租客物品,而是要求房东在知道租客违约且无法联系后,及时通过诉讼等公力救济方式主张权利。如果房东怠于维权,导致损失进一步扩大,这部分扩大的损失需要自行承担。

三、判决要点:这两个时间点要记牢

1.“知道违约之日” 的认定:法院以出租人前往寻找租客索要房租但未联系到之日,作为 “知道租客违约” 的关键时间点,而非仅以电话未接通为准;
2.“合理准备诉讼期限”:结合案件实际情况,法院将合理准备诉讼的期限认定为一个月,租金计算至该期限届满之日,此后的损失因出租人未及时维权产生,不予支持。

四、判决的重要意义

这起再审判决厘清了租赁纠纷中租金计算的核心边界,既保护了出租人的合法债权,也明确了出租人应尽的减损义务,避免 “权利滥用”。它提醒所有租赁双方,租赁关系中应遵循诚实信用原则,违约方需承担相应责任,守约方也应积极、及时维权,才能最大程度保护自身权益。



客服1