您的浏览器版本过低,为保证更佳的浏览体验,请点击更新高版本浏览器

以后再说X

法律法规

法律法规

交通事故后亲属签了一次性赔偿协议,受害人还能再索赔吗?高院明确了!

作者:杨景明律师 发布时间:2025-12-23 17:25:43点击:12

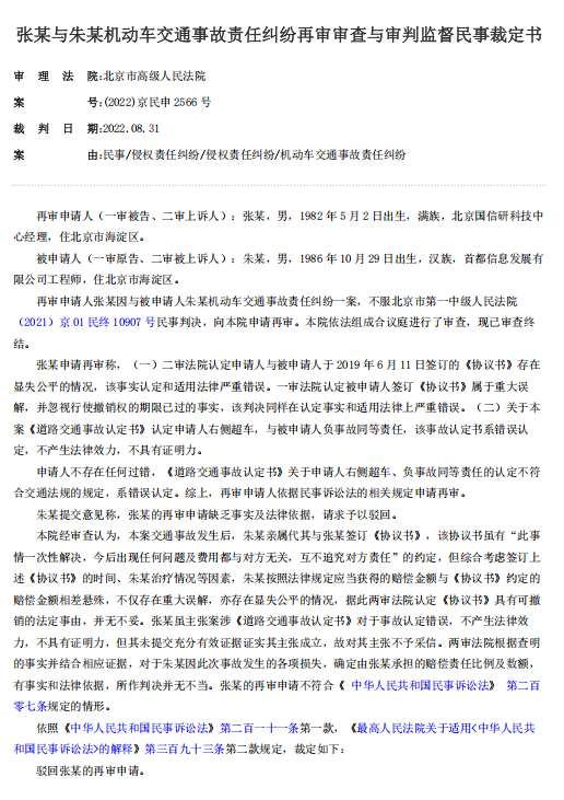
    日常生活中,交通事故时有发生。事故发生后,为了尽快解决纠纷,受害人亲属代其与侵权人签订一次性赔偿协议的情况并不少见。但如果后续受害人发现实际损失远超协议约定金额,还能向法院起诉要求侵权人继续承担赔偿责任吗?北京市高级人民法院的一起再审案例,给出了明确答案。

1

案情回顾

    某日清晨,在城市高速辅路路段,一方驾驶器械行驶,另一方骑电动自行车行驶,两车发生碰撞,导致驾驶器械一方受伤。交通管理部门认定,双方均存在过错行为,对事故负同等责任。

事故发生后一个多月,受伤一方的亲属与侵权人签订了《协议书》。协议约定,侵权人一次性赔偿 18000 元,分三次在一年内付清,同时明确 “此事情一次性解决,今后出现任何问题及费用都与对方无关,互不追究对方责任”。后续侵权人按约定支付了全部赔偿款。

    但受伤一方的实际治疗花费远超协议约定金额,仅医疗费就将近 10 万元。经司法鉴定,受伤一方构成十级伤残,还产生了护理费、误工费、营养费、伤残赔偿金等一系列费用。受伤一方认为,亲属签订协议时,自己正在住院治疗,对伤情严重程度缺乏清晰认知,且协议约定的赔偿金额与法定应得赔偿相差悬殊,遂向法院起诉,要求侵权人赔偿全部合理损失。

    侵权人则辩称,协议是双方自愿签订,受伤一方对协议内容知情且认可,协议合法有效,不应再额外赔偿,否则违背诚实信用原则。同时,即便协议可撤销,受伤一方行使撤销权也已超过法定期限。

冬至,又称冬节、亚岁、长至节等,兼具自然与人文两大内涵,既是二十四节气中一个重要的节气,也是中国民间的传统节日。冬至,斗指子,太阳黄经达270°,于每年公历12月21-23日交节。

2

法院裁判要点

    一审法院

    法院认定受伤一方对亲属代为签订协议知情,但协议约定的 18000 元赔偿款与十级伤残的严重后果及实际损失差距极大。受伤一方在签订协议时,对自己构成伤残的严重后果缺乏明确认知,属于基于重大误解订立的合同,依法可撤销。故判决侵权人按照法定标准赔偿相应损失。

    二审法院

    二审法院进一步明确,案涉协议不仅存在重大误解,还构成显失公平。事故发生后,受伤一方处于身心创伤、急需治疗费用的危困状态,对自身创伤后果缺乏充分认知,而协议约定的赔偿金额与法定应得金额相差悬殊。

    关于撤销权行使期限,因协议同时存在重大误解和显失公平两种可撤销事由,不应适用三个月的短期除斥期限,而应适用一年的期限。受伤一方在司法鉴定意见书出具后,才确切知晓自身伤残后果,其在诉讼中主张撤销协议,未超过法定期限。故驳回上诉,维持原判。

    再审法院

    高院再审审查后认为,两审法院认定协议具有可撤销法定事由,并无不妥。法院根据查明的事实和证据,确定侵权人的赔偿责任比例及数额,有事实和法律依据,所作判决正确,遂裁定驳回侵权人的再审申请。

法律依据

    《中华人民共和国民法典》相关规定:

    1.基于重大误解实施的民事法律行为,行为人有权请求人民法院或者仲裁机构予以撤销。

    2.一方利用对方处于危困状态、缺乏判断能力等情形,致使民事法律行为成立时显失公平的,受损害方有权请求人民法院或者仲裁机构予以撤销。

    3.撤销权行使期限:当事人自知道或者应当知道撤销事由之日起一年内;重大误解的当事人自知道或者应当知道撤销事由之日起九十日内。当事人自民事法律行为发生之日起五年内没有行使撤销权的,撤销权消灭。

    总之,一次性赔偿协议并非绝对 “一签了之”,若存在法定可撤销事由,受害人仍有权要求侵权人承担足额赔偿责任。但同时,签订协议时也应秉持谨慎态度,兼顾公平与诚信,避免不必要的纠纷。


在线客服
联系方式

热线电话

13930322268

上班时间

周一到周五

公司电话

13930322268

二维码
线